现代人的餐桌上,牛奶已成为不可或缺的健康饮品。但面对超市货架上琳琅满目的奶制品,很多人都会陷入选择困难:到底是买方便储存的奶粉,还是选择口感更佳的鲜牛奶?今天我们就来全方位解析奶粉和鲜牛奶的区别,看看纯牛奶PK奶粉:谁的营养更高?谁的性价比更胜一筹?
本质的区别:完全不同类

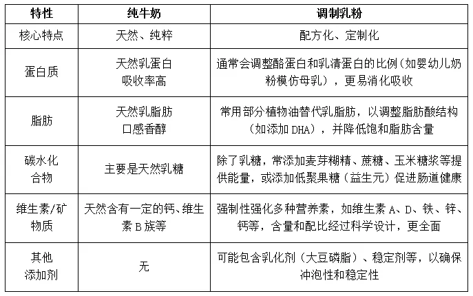
纯牛奶的配料表:
只有“生牛乳”一项。在不添加任何营养强化剂或添加剂的情况下,最大限度地保留了牛奶原本的风味和营养成分。
调制乳粉的配料表:
除了“生牛乳”或“乳粉”为基础,还会添加其他原料,如乳清蛋白、植物油、益生元、维生素、矿物质等。
它是一种配方食品,旨在通过调整和强化营养成分,满足特定人群的营养需求。
营养差异对比:天然VS定制

为何两者之间差异较大?
这种巨大的营养差异源于它们完全不同的产品定位:
纯牛奶的目的:作为一种天然食品,为大众提供基础的优质蛋白和钙源。
调制乳粉的目的:作为一种营养解决方案,模拟或优化天然营养结构,解决特定问题。
婴幼儿配方奶粉:模拟母乳,提供婴儿生长发育所需的一切营养。
中老年高钙奶粉:强化钙和维生素D,预防骨质疏松;降低脂肪和糖含量。
孕妇奶粉:强化叶酸、铁、DHA等,满足孕期特殊需求。
健身蛋白粉:大幅提高蛋白质含量,助力肌肉修复与生长。
如何选择??适合才是最好的

选择牛奶的人群
✔没有特殊营养需求的健康成年人、青少年。
✔追求天然口感、不喜欢甜味和添加剂的人。
✔日常饮食均衡,仅需补充基础蛋白和钙质的人。
选择调制乳粉的人群
✔婴幼儿:必须选择对应阶段的配方奶粉,不可用纯牛奶替代。
✔孕期、哺乳期女性:可选择孕妇奶粉作为营养补充。
✔中老年人:尤其是食欲下降、有骨质疏松风险的人群,高钙奶粉是更方便的选择。
✔康复期病人、术后人群:需要易消化、营养全面的流质食物。
✔有特定健康需求的人:如健身爱好者、乳糖不耐受人群(可选择低乳糖/无乳糖配方奶粉)。
不能把调制乳粉简单地理解为“干了的牛奶”,它是一种经过科学设计的营养配方产品。
对于普通健康人,纯牛奶是更纯粹、更经济的选择。
对于有特殊需求的人群,调制乳粉能提供更有针对性、更高效的营养补充。

学会阅读配料表和营养成分表,选择适合自己的牛奶,让你真正喝出健康好身体!
牛奶是公认的“白色血液”,无论选择哪种形式的奶制品,最重要的是养成每日饮奶的好习惯,中国营养协会推荐成年人每日摄入300毫升奶制品,为健康打下坚实基础!